AI大脑智算一体机,从分析到决策一机搞定
智算一体机(AICube),深度集成DeepSeek 满血和蒸馏版模型以及成熟的行业智能体,内置模型微调、模型推理、知识库构建、智能体编排等一站式工具,客户可在资源独享的服务环境中,快速构建个性化 AI 应用,在竞争激烈的市场中抢占先机,引领行业发展。





产品架构
智算一体机提供预置DeepSeek模型和智能体,搭载模型推理、知识库构建、智能体编排等工具。开箱即用,提供模型推理服务和AI专属智能体的分钟级构建。

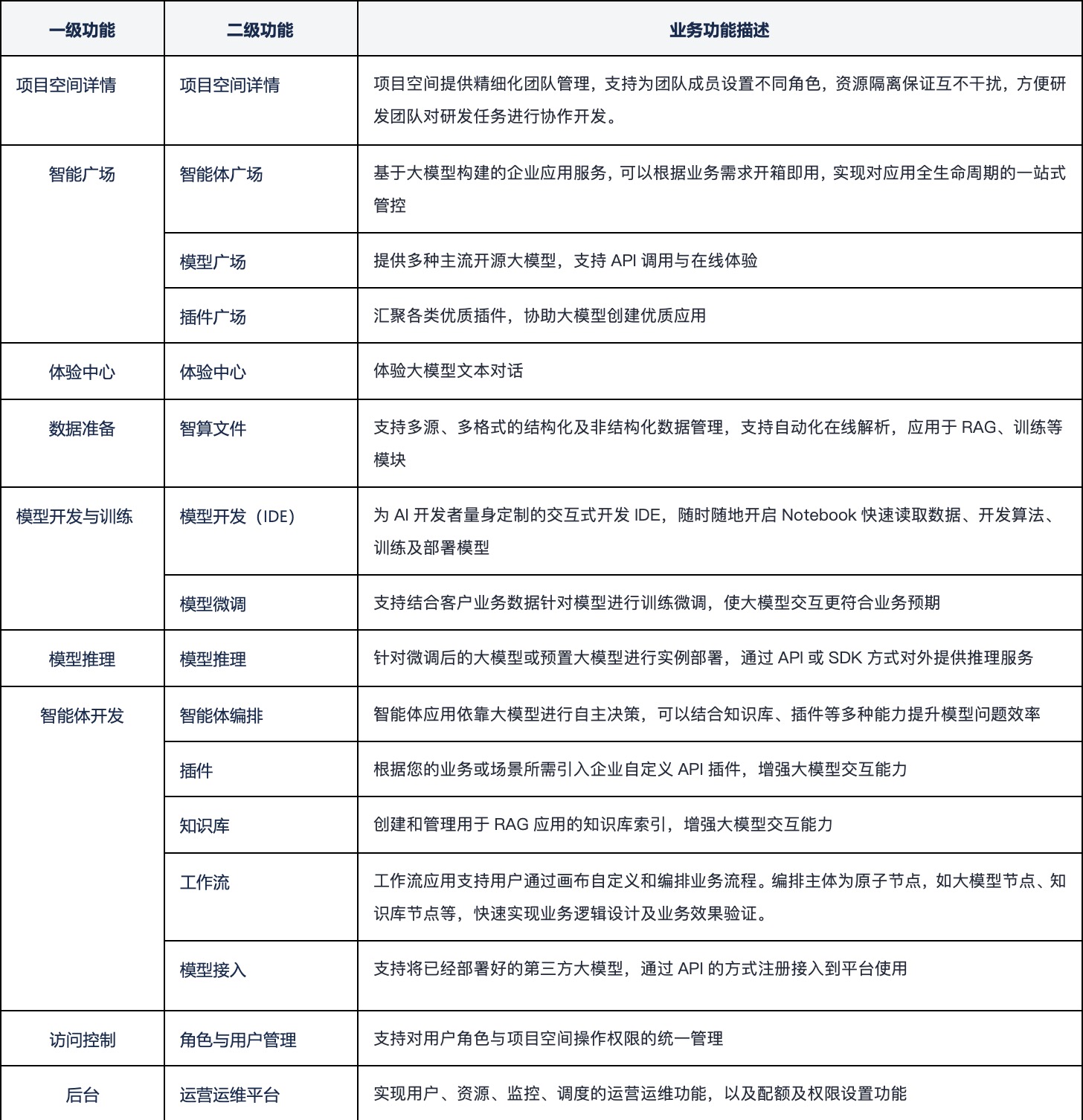
功能列表描述

版本间功能对比


智算一体机(AICube),深度集成DeepSeek 满血和蒸馏版模型以及成熟的行业智能体,内置模型微调、模型推理、知识库构建、智能体编排等一站式工具,客户可在资源独享的服务环境中,快速构建个性化 AI 应用,在竞争激烈的市场中抢占先机,引领行业发展。





智算一体机提供预置DeepSeek模型和智能体,搭载模型推理、知识库构建、智能体编排等工具。开箱即用,提供模型推理服务和AI专属智能体的分钟级构建。




2026-03-16 18:07:53
2026-03-13 12:04:58
2026-03-11 10:10:03
2026-03-10 15:24:36
2026-03-05 17:59:27
在财务信息化管理中,用友U8系统承载着企业核心的财务数据,一旦因硬件故障、勒索病毒攻击...
给你一套超保姆级、一步一步、小白也能照抄的电脑DIY装机接线教程 一、装机前先记住3个铁律...
2026年3月13日电脑三大件报价单 (以下价格为当天实时拿货价,仅当天有效,可提供一条龙装机...
OpenClaw简介 OpenClaw 是一款开源的自主 AI Agent框架。它不仅能“回答问题”,还可以“直接干活...
OpenClaw 不是工具,是?隐形协作者?——它不等你命令,就已替你完成你“忘了做”“不想做”“...
传统的云端大模型像是一位无所不知的远程顾问,只提供文本方案;而OpenClaw完全运行于本地或...
Mac mini M4将超级英雄般的性能塞进书桌角落:M4芯片带来媲美i9的CPU、4倍于M3的GPU渲染,16核AI算...
2026年3月4日电脑三大件报价单 (以下价格为当天实时拿货价,仅当天有效,可提供一条龙装机...
OpenClaw(原Clawdbot)一夜爆火,本文旨在为大家提供一键部署OpenClaw以及各类场景化的最佳实践...
2026年3月2日电脑三大件报价单 (以下价格为当天实时拿货价,仅当天有效,可提供一条龙装机...